学校官网
社合处
首页
基金会概况
基金会简介
基金会章程
组织机构
联系我们
工作动态
新闻动态
通知公告
筹资项目
学校培养项目
教师发展项目
校园建设项目
学校发展项目
其他专项基金
捐赠指南
捐赠流程
捐赠方式
免税政策
常用下载
捐赠分享
捐赠故事
优秀事迹
受益感言
规章制度
信息公开
基本信息
年度报告
项目收支
到账明细
工作简报
会议资料
信息公开
当前位置:
首页
>
信息公开
>
会议资料
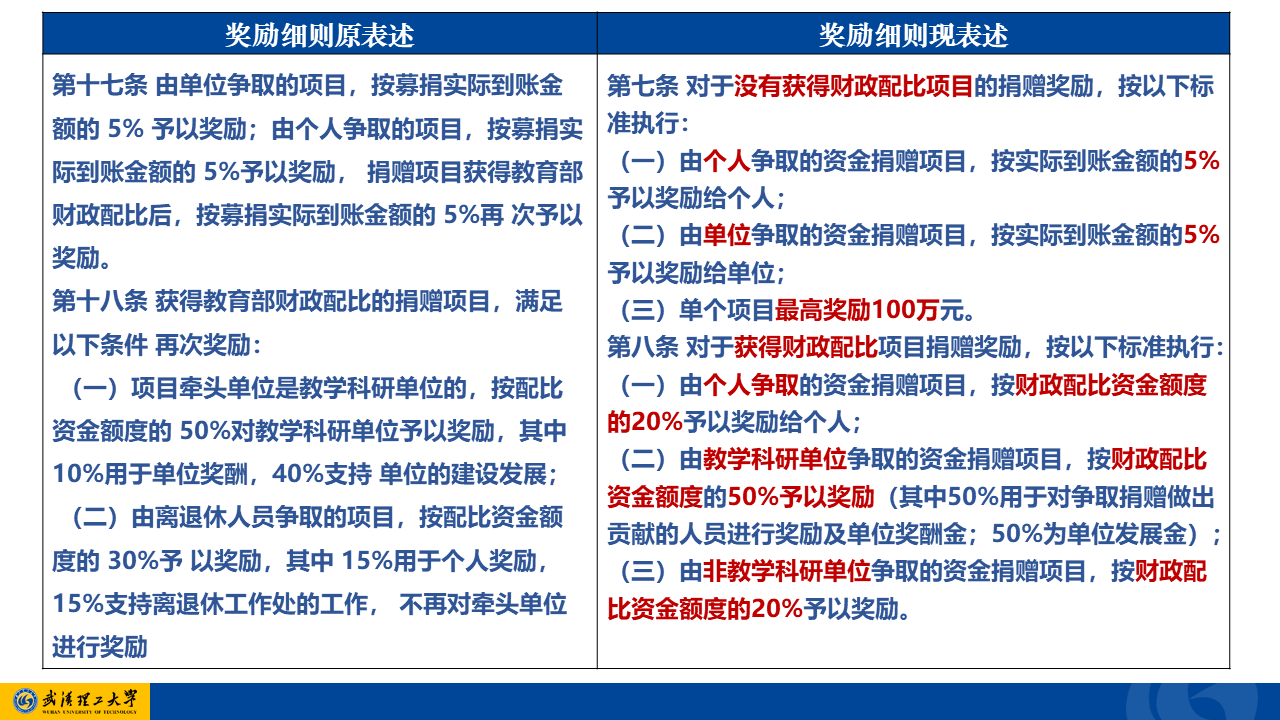
捐赠工作奖励管理办法宣贯
分享到:
下一篇:
捐赠收入国家财政配比政策宣讲